滚球app(中国)官网下载 Vita | 西湖大学申恩志&上海交通大学涂仕奎团队默契生命肇端的要道分子机制
发布日期:2026-03-20 08:55 点击次数:60



在生命肇端的巧妙中,卵母细胞怎样将滋永生命的“火种”精确传递给下一代,一直是生命科学的中枢谜题。近日,西湖大学申恩志&上海交通大学涂仕奎团队一项发表于《Vita》期刊的计议取得了冲突性施展。计议团队发现,在卵母细胞中广阔存在但功能未知的内源性小干扰RNA,通过调控一个要道的“卵白酶体-核糖体”轴,抽象轨则卵白质降解与合成的均衡,从而左右了从母源轨则到合子基因组激活的生命出动历程。这一机制在从线虫到小鼠的物种间高度保守,为雄厚胚胎发育、不孕不育及相干疾病提供了全新视角。

siRNA-卵白酶体-核糖体信号合作母源-合子出动的模子
计议配景:内源性siRNA的功能之谜

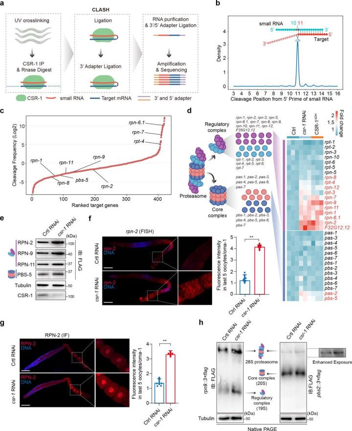
CSR-1/22G siRNA通过调控卵白酶体亚基水平影响卵白酶体拼装
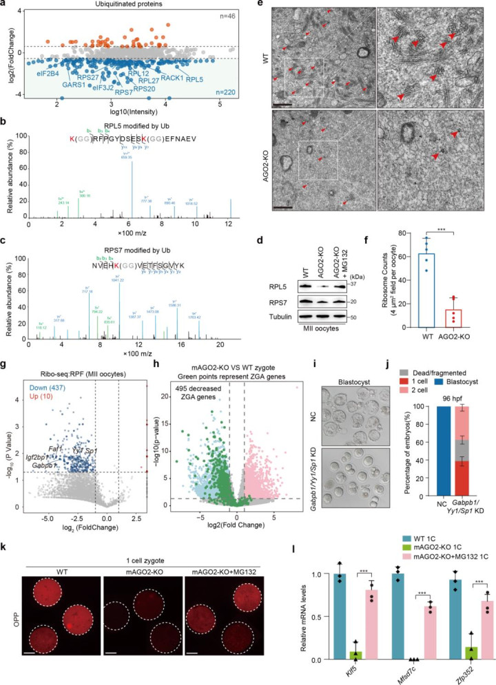
小干扰RNA通常以其“基因卫士”的脚色着名,能提醒Argonaute卵白千里默病毒或转座子等外来遗传物资。然则,在动物卵母细胞和早期胚胎中,相同存在着广阔由本身基因组产生的内源性siRNA,其生理功能弥远悬而未决。在线虫中,Argonaute卵白CSR-1过头关联的22G-siRNA对胚胎存活不可或缺;在小鼠中,大发AGO2卵白及内源性siRNA关于雌性生养力也至关伏击。它们的缺失均会导致早期胚胎发育停滞,但具体原因此前并不了了。

CSR-1对卵白酶体活性的调控对胚胎发生至关伏击
中枢发现:一条全新的调控通路

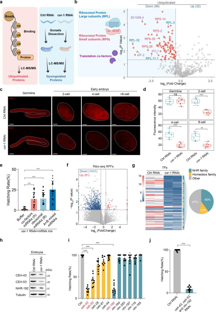
卵白酶体影响线虫中转录因子的翻译
计议初次揭示,这些内源性siRNA在卵母细胞中上演着“卵白酶体刹车”的脚色。计议团队在线虫和小鼠模子中均发现:
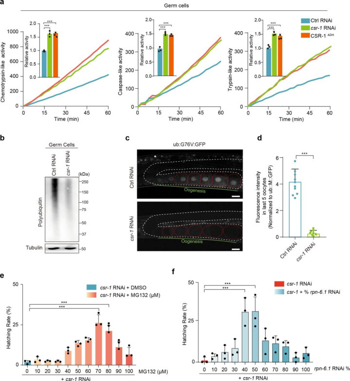
扼制卵白酶体拼装:CSR-1(线虫)或AGO2(小鼠)在siRNA的提醒下,好像特异性切割卵白酶体亚基(尤其是26S卵白酶体的19S调遣颗粒)的mRNA,从而扼制其抒发,死一火功能性卵白酶体复合物的拼装。
轨则卵白质降解与翻译:当CSR-1或AGO2功能缺失机,卵白酶体活性非常升高,滚球app官网导致广阔被泛素记号的核糖体卵白和翻译相干卵白被过快降解。这平直酿成早期胚胎中卵白质合成才气,相配是要道转录因子翻译的不及。
拯救胚胎发育:至关伏击的实考笔据是,通过药物扼制卵白酶体活性,或通过向卵母细胞补充翻译相干卵白的mRNA,好像权臣挽救因CSR-1或AGO2缺失导致的早期胚胎致死表型。这平直解释了非常的卵白酶体活性是导致发育失败的中枢原因。

小鼠卵母细胞中AGO2/内源性siRNA靶向卵白酶体参与胚胎发育

卵白酶体调控卵母细胞和胚胎中核糖体的降解
计议敬爱敬爱与明天瞻望
这项计议具有多重伏击敬爱敬爱:
赋予内源性siRNA全更生理功能:将其功能规模从经典的退避机制,拓展至调控细胞基本卵白稳态以保险配子质地的中枢生理历程。
揭示转座子的新脚色:计议指出小鼠卵母细胞中大部安分源性siRNA着手于转座子序列。这标明转座子不仅是需要被千里默的“垃圾DNA”,其养殖的siRNA还主动参与了卵白酶体等要道细胞行径的调控,是伏击的功能性调控元件。
破解弥远未解之谜:该计议初次为“为何CSR-1缺失会导致透彻胚胎致死”这一困扰规模多年的问题提供了明确的机雄厚释。
提供潜在医学洞见:该保守通路的发现,为计议东谈主类卵子质地、早期胚胎发育失败及相干生殖疾病提供了新的分子机制框架和潜在滋扰念念路。
这项计议描绘了一幅清澈的图景:卵母细胞应用内源性siRNA动作精密调遣器,通过轨则卵白酶体活性来看护核糖体功能与卵白质合成的稳态,从而确保能将一套竣工且功能完备的“生命开动器具包”传递给受精卵,保险了生命的代际不绝。
https://www.vita-journal.com/vita/EN/10.15302/vita.2026.02.0012
改变医学网(360zhyx.com)是改变医学中枢派别,旨在鼓舞基础计议、临床诊疗和产业的发展,中枢本体涵盖组学、考试、免疫、肿瘤、心血管、糖尿病等。如您有最新的计议本体发表,欢欢迎洽咱们进行免费报谈(公众号菜单栏-在线客服洽商),咱们的理念:本体创造价值,改变铸就明天!
改变医学网(360zhyx.com)发布的著作旨在先容前沿医学计议施展,不成动作挽回决策使用;如需获取健康领导,请至正规病院就诊。
包袱声明:本稿件如有毛病之处滚球app(中国)官网下载,敬请洽商改变医学网客服进行修改事宜!
波音(bbin)体育官方网站